About Bright Data

Bright Dataは世界No.1のウェブデータプラットフォームであり、ほぼ全ての業界における20,000以上の組織の公開データニーズをサポートしています。 当社のソリューションはAIの推進、ウェブデータの調査・監視・分析による意思決定の高度化に活用されています。Bright Dataは受賞歴のあるプロキシネットワークやAI搭載ウェブスクレイピングツールから、動的に更新されるデータセット、比類なき小売・ECデータインテリジェンススイート、完全管理型データサービスに至るまで、包括的なウェブデータプラットフォームを提供します。
公開ウェブデータのアクセス可能性は、市場の公正な競争を維持し、LLMを駆動する多様なデータタイプを提供するために不可欠です。業界リーダーとして、当社は公開ウェブデータの保護に取り組んでいます。Bright Dataは、正当なビジネス利用や社会的公益イニシアチブのための倫理的かつ透明性のあるウェブスクレイピング手法が法的に妥当であることを実証してきました。5,500件以上の特許請求を認められ、ウェブデータ分野のイノベーションをリードしていることを大変誇りに思っています。

物事を成し遂げる文化に参加しよう
顧客第一の価値重視文化と透明性のある企業DNAは、三つの言葉に集約されます:『物事を成し遂げる!』私たちは、完璧を追求することではなく、現実世界での実際の行動によって真の価値が生まれると信じています。このアプローチにより、顧客にとってより輝かしい成果と業界をリードする実績を達成してきました。
責任あるデータ収集
倫理的であること、法的順守(GDPRおよびCCPA)、ネットワークの保護は当社の最優先事項です。このため、すべての協力者、パートナー、顧客は徹底的に審査され、ネットワークは外部監査に加え、自動および手動によるチェックで継続的に監視されています。
データリーダーシップ
当社のグローバルチームは、最先端のデータ専門家によって牽引され、お客様に24時間365日のきめ細かなケア、サポート、革新を提供しています。これらの男女は、より透明で偏りのないウェブの実現に向け、日々懸命に努力しています。
私たちは以下を信条としています:
そのため、当社では社内シェフを雇用し、毎日健康的で美味しい食事を提供しています。
だからこそ、当社は従業員に最高水準の設備を提供しています。
そのため、当社では全従業員がペットを職場に連れてくることを歓迎しており、犬の散歩係が世話をします。
だからこそ、私たちは世界中から各分野で最も才能ある人材のみを採用しています。
グローバルな家族を大切にする
ブライトデータの精神と価値観は本社をはるかに超え、米国、欧州、インドなど世界各地に広がる多様なグローバルな従業員家族を包含しています。私たちは、所在地に関わらず、すべてのチームメンバーにとって包括的で支援的な職場環境を育むことに尽力しています。
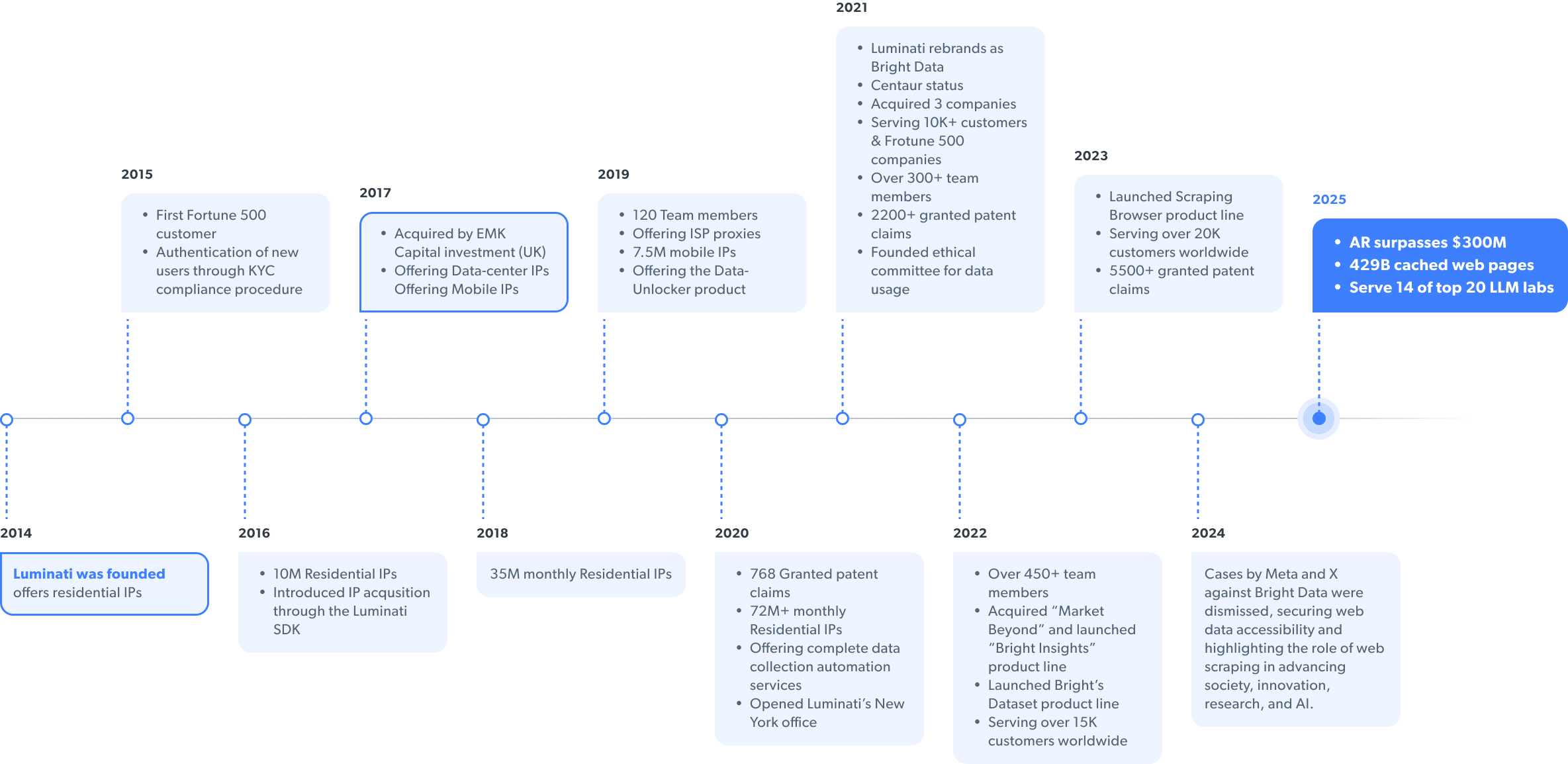
私たちの旅
私たちの旅
当社はプロキシインフラから世界No.1のウェブデータ収集プラットフォームへと成長しました。この進化を記念し、Luminati NetworksをBright Dataに改称しました。現在、当社の独自技術は業界最高水準であり、フォーチュン500企業、学術機関、世界中の主要企業に採用されています。

当社のリーダーシップ
創設者





















